blender中一个模型已经展开了UV,希望把这个模型的UV直接复制到另一个上面,该怎么复制呢?下面我们就来看看详细的教程。

1、在blender中创建一个立方体模型。

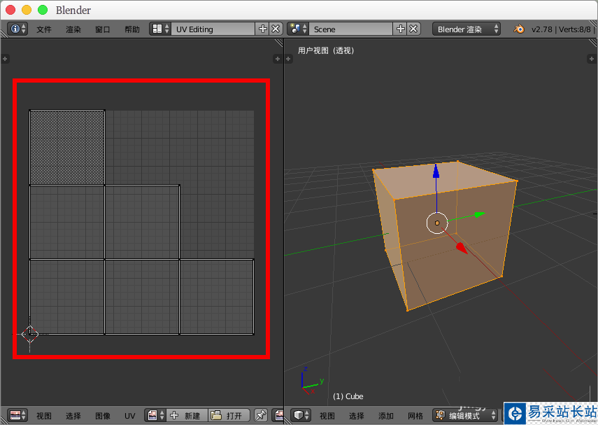
2、选择立方体切换到“UV Editing”布局窗口。

3、进入“编辑模式”,对立方体进行全选,然后按“U”键选择“智能UV投射”。

4、弹出的界面直接选择“确定”。

5、左边就创建了立方体展开的UV网格。

6、现在我们导入一个相似的“蓝色立方体”,但是没有进行UV展开工作。

7、我们按住“shift”先选择“蓝色立方体”然后选择已经展开UV的“立方体”。

8、接着点选底部菜单上的“物体”。

9、选择列表中的“设置为关联项”--“传递UV映射”。

10、选择“蓝色立方体”进入“编辑模式”然后全选,我们发现UV已经被“复制”过来了。

以上就是blender复制物体uv到另一个物体上的教程,希望大家喜欢,请继续关注错新站长站。
相关推荐:
Blender怎么给杯子GPU渲染与保存作?
Blender建模怎么扩展延伸物体的面与边?
blender渲染界面怎么返回到3d视图场景?
新闻热点
疑难解答
图片精选