C4D中想要使用FFD效果器来操作不可编辑对象,该怎么使用FFD效果器呢?下面我们就来看看详细的教程。
1、新建对象;

2、新建FFD效果器;

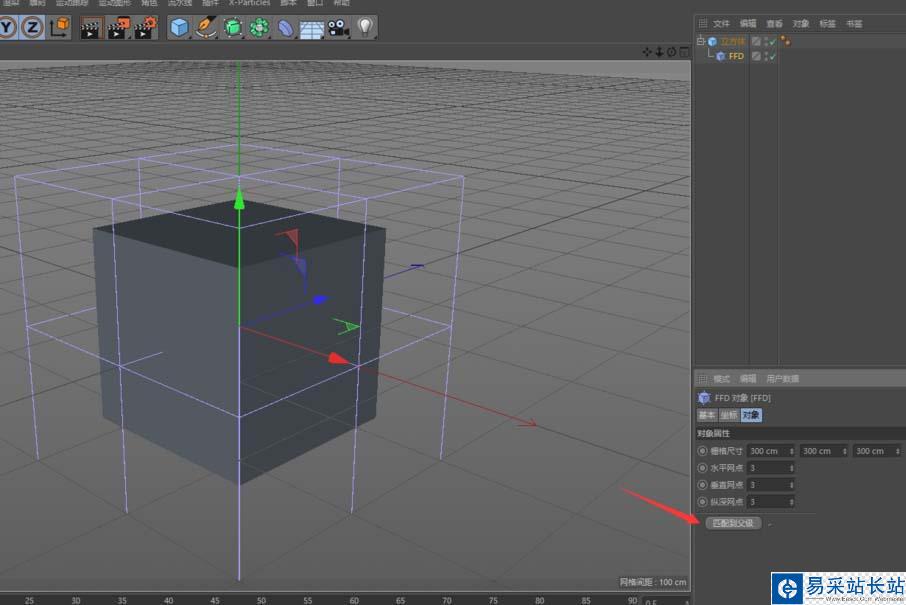
3、将FFD放在对象的子级,并匹配到父级;

4、选择点模式,并选取点;


5、这些属性影响FFD的分段,分段越多,点越多;

6、按照自己的心意抓出形状;


以上就是c4d中FFD效果器的使用方法,希望大家喜欢,请继续关注错新站长站。
相关推荐:
C4D怎么使用斜切效果器?
C4D怎么新建扭曲效果器?
C4D怎么给正方体自作爆炸效果? C4D爆炸效果器的使用方法
新闻热点
疑难解答