PR2019可以使用油漆桶效果,该怎么使用油漆桶填充呢?下面我们就来看看详细的教程。
1、新建项目,导入需要编辑的视频剪辑素材。

2、拖动视频剪辑到时间轴面板,创建序列。

3、在效果面板搜索油漆桶,双击添加,或者手动拖动到序列上。

4、在效果控件面板可以编辑油漆桶效果的具体参数。

5、可以创建蒙版实现部分画面油漆桶效果;或者创建关键帧。

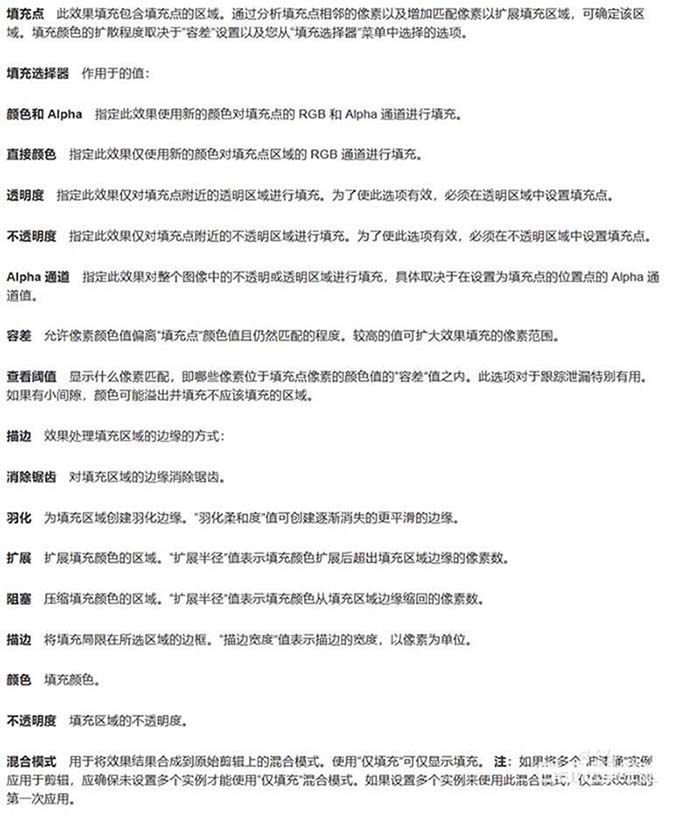
6、油漆桶的效果可以参考如图所示。

以上就是premiere2019油漆桶的使用方法,希望大家喜欢,请继续关注武林网。
相关推荐:
premiere2019怎么插入和导出帧?
premiere2019波形扭曲效果怎么制作?
premiereCC2019竖视频怎么转为横视频?
新闻热点
疑难解答