3dsmax中想要建模一个咖啡杯,该怎么建模呢?下面我们就来看看详细的教程。
1、启动3dsmax2012,选择自定义菜单【单位设置】命令,将单位设置为毫米,再单击对话框中上方的【系统单位设置】按钮,进入系统单位设置对话框,将单位设置为毫米



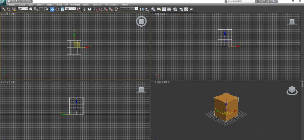
2、在顶视图中创建一个长方体,设置长方体的参数,长度为75毫米,宽度为75毫米,高度为90毫米,长度分段为4,宽度分段为4,高度分段为5


3、选中长方体,将长方体转换为【可编辑多变形】,按下1键,进入顶点子对象层级,使用【移动】工具进行调整



4、在可编辑多边形中按下2键,进入(边)子对象层级


新闻热点
疑难解答