首页 > 办公 > 3Dmax > 正文

3dsmax特效插件FumeFX使用方法和技巧介绍

2020-07-21 12:59:24
字体:
来源:转载
供稿:网友
这篇教程像武林网的朋友们介绍3DSMAX特效插件FumeFX的使用方法和技巧,教程比较实用,介绍的也比较详细,希望武林网的朋友们通过这篇教程学会FUMEFX。

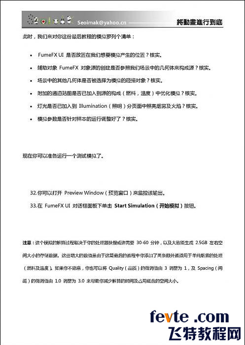
3DSMAX特效插件FumeFX教程 武林网 3DSMAX教程

3DSMAX特效插件FumeFX教程 武林网 3DSMAX教程

3DSMAX特效插件FumeFX教程 武林网 3DSMAX教程

3DSMAX特效插件FumeFX教程 武林网 3DSMAX教程

3DSMAX特效插件FumeFX教程 武林网 3DSMAX教程

3DSMAX特效插件FumeFX教程 武林网 3DSMAX教程

3DSMAX特效插件FumeFX教程 武林网 3DSMAX教程

3DSMAX特效插件FumeFX教程 武林网 3DSMAX教程

3DSMAX特效插件FumeFX教程 武林网 3DSMAX教程

3DSMAX特效插件FumeFX教程 武林网 3DSMAX教程

3DSMAX特效插件FumeFX教程 武林网 3DSMAX教程

3DSMAX特效插件FumeFX教程 武林网 3DSMAX教程

3DSMAX特效插件FumeFX教程 武林网 3DSMAX教程

3DSMAX特效插件FumeFX教程 武林网 3DSMAX教程

3DSMAX特效插件FumeFX教程 武林网 3DSMAX教程

3DSMAX特效插件FumeFX教程 武林网 3DSMAX教程

3DSMAX特效插件FumeFX教程 武林网 3DSMAX教程

3DSMAX特效插件FumeFX教程 武林网 3DSMAX教程

3DSMAX特效插件FumeFX教程 武林网 3DSMAX教程

3DSMAX特效插件FumeFX教程 武林网 3DSMAX教程

3DSMAX特效插件FumeFX教程 武林网 3DSMAX教程

3DSMAX特效插件FumeFX教程 武林网 3DSMAX教程

3DSMAX特效插件FumeFX教程 武林网 3DSMAX教程

3DSMAX特效插件FumeFX教程 武林网 3DSMAX教程

3DSMAX特效插件FumeFX教程 武林网 3DSMAX教程

3DSMAX特效插件FumeFX教程 武林网 3DSMAX教程

3DSMAX特效插件FumeFX教程 武林网 3DSMAX教程

3DSMAX特效插件FumeFX教程 武林网 3DSMAX教程

3DSMAX特效插件FumeFX教程 武林网 3DSMAX教程

3DSMAX特效插件FumeFX教程 武林网 3DSMAX教程

3DSMAX特效插件FumeFX教程 武林网 3DSMAX教程

3DSMAX特效插件FumeFX教程 武林网 3DSMAX教程

3DSMAX特效插件FumeFX教程 武林网 3DSMAX教程

教程结束,以上就是3dsmax特效插件FumeFX使用方法和技巧介绍,希望大家喜欢!

发表评论 共有条评论
用户名: 密码:
验证码: 匿名发表