首页 > 系统 > Android > 正文

android的编译和运行过程深入分析

2019-10-24 21:09:15
字体:
来源:转载
供稿:网友
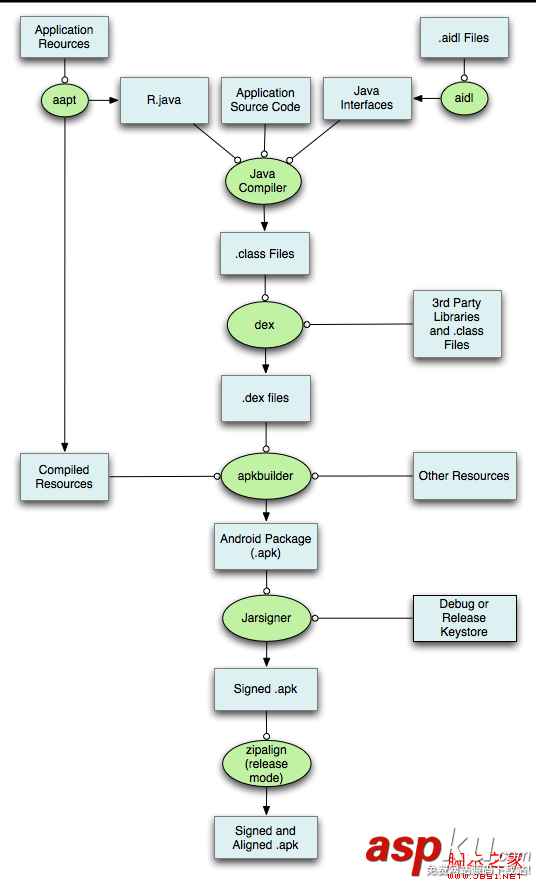
首先来看一下使用Java语言编写的Android应用程序从源码到安装包的整个过程,此过程对了解android的编译和运行过程有很大的帮助
 

首先来看一下使用Java语言编写的Android应用程序从源码到安装包的整个过程,示意图如下,其中包含编译、链接和签名等:

android的编译和运行过程深入分析

(1)使用aapt工具生成R.java文件

可以先通过搭建好的Eclipse开发环境创建一个未编译的Android工程,记的一定要将Eclipse中Project菜单下的Build Automatically选项前面的对勾去掉后再去创建工程。创建好未编译的工程后,在命令行中输入如下命令:

d:/android-sdk-windows/platform-tools>aapt package -f -m -M "C:/Documents and Settings/******/workspace/HelloAndroid3/AndroidManifest.xml" -J "C:/Documents and Settings/******/workspace/HelloAndroid3/gen" -S "C:/Documents and Settings/******/workspace/HelloAndroid3/res" -I "D:/android-sdk-windows/platforms/android-10/android.jar"

其中-M及紧跟其后的参数是用于指定AndroidManifest.xml(配置文件)的路径,-J及紧跟其后的参数是指定R.java生成路径,-S及后面参数是指定资源文件所在目录,-I及后面参数是指定要包含的Android平台类库;运行后会在工程目录中的gen目录下生成R.java文件。aapt的具体用法可在命令行输入aapt后会看到。

R.java文件的作用是提供给程序访问资源的入口,更详细的内容请参见后面关于Android工程的文件结构和详解的博文。

(2)使用aidl工具将.aidl文件编译成.java文件

AIDL是Android系统提供的一种进程间调用的方式,类似于IPC调用,通过aidl工具将使用Android Interface Definition Language描述的.aidl文件编译成包含java接口类的.java文件,然后进程间遵循这些接口进行相互调用。.aidl文件一般与程序源码文件存放在一起。对于该例子中自动创建的工程来说,没有用到AIDL,所以不进行这一步。aidl工具的用法如下:

usage: aidl OPTIONS INPUT [OUTPUT]
       aidl --preprocess OUTPUT INPUT...

OPTIONS:
   -I<DIR>    search path for import statements.
   -d<FILE>   generate dependency file.
   -p<FILE>   file created by --preprocess to import.
   -o<FOLDER> base output folder for generated files.
   -b         fail when trying to compile a parcelable.

INPUT:
   An aidl interface file.

OUTPUT:
   The generated interface files.
   If omitted and the -o option is not used, the input filename is used, with the .aidl extension changed to a .java extension.
   If the -o option is used, the generated files will be placed in the base output folder, under their package folder

(3)使用javac工具将.java文件编译成.class文件

d:/Java/jdk1.6.0_25/bin>javac -encoding GB18030 -target 1.6 -bootclasspath "D:/android-sdk-windows/platforms/android-10/android.jar" -d "C:/Documents and Settings/******/workspace/HelloAndroid3/bin" "C:/Documents and Settings/******/workspace/HelloAndroid3/src/com/******/HelloAndroid3/HelloAndroid3.java" "C:/Documents and Settings/******/workspace/HelloAndroid3/gen/com/******/HelloAndroid3/R.java"

期间,我本来想使用*.java来描述需要编译的源码文件,但提示找不到,后来将源码文件指定为具体的HelloAndroid3.java文件后才编译通过,奇怪。

随后会在工程目录下的bin目录下生成.class文件。

(4)使用dx.bat批处理将众多.class文件转换成一个.dex文件

D:/android-sdk-windows/platform-tools>dx --dex --output=c:/docume~1/******/workspace/HelloAndroid3/bin/classes.dexc:/docume~1/******/workspace/HelloAndroid3/bin/

--output及后面的路径指明.dex文件的生成路径;红色标注的路径为.class所在的路径,需要注意的是,这里不能加上包路径,否则会报不匹配的错误,可能在批处理中已将添加包路径。另外,如遇windows系统路径含有空格的话一律使用缩写形式,具体有哪些系统路径及其缩写是什么,还是问度娘吧。成功后便在指定路径下生成了.dex文件。.dex文件是在Android的Dalvik虚拟机上运行的,具体内容后面的运行原理会提到。

(5)使用aapt工具打包资源文件

D:/android-sdk-windows/platform-tools>aapt package -f -M C:/Docume~1/******/workspace/HelloAndroid3/AndroidManifest.xml -S C:/Docume~1/******/workspace/HelloAndroid3/res -A C:/Docume~1/******/workspace/HelloAndroid3/assets -I D:/android-sdk-windows/platforms/android-10/android.jar -F C:/Docume~1/******/workspace/HelloAndroid3/bin/resources.ap_

对照R.java文件的生成,可以看到参数发生了变化,少了-m 和 -J,如果看aapt用法中的描述就知道,-m和-J是结对出现的,用以指明R.java文件的生成路径。-M、-S、-I之前都有提到,这里不再介绍。-F的作用是指明打包后的资源文件的路径,在最后一定要加上文件名,最好加上扩展名。这里参考Eclipse中自动编译时制定的.ap_后缀名。

(6)使用apkbuilder生成未签名的apk安装文件

D:/android-sdk-windows/tools>apkbuilder C:/Docume~1/******/workspace/HelloAndroid3/bin/HelloAndroid3.apk -v -u -z C:/Docume~1/******/workspace/HelloAndroid3/bin/resources.ap_ -f C:/Docume~1/******/workspace/HelloAndroid3/bin/classes.dex -rf C:/Docume~1/******/workspace/HelloAndroid3/src

其中,apkbuilder后面紧跟的路径是生成的apk安装文件的路径,-v参数的作用是指明执行中输出必要信息,具体输出内容如下:

Packaging HelloAndroid3.apk
C:/Docume~1/******/workspace/HelloAndroid3/bin/resources.ap_:
=> res/layout/main.xml
=> AndroidManifest.xml
=> resources.arsc
=> res/drawable-hdpi/icon.png
=> res/drawable-ldpi/icon.png
=> res/drawable-mdpi/icon.png
C:/Docume~1/******/workspace/HelloAndroid3/bin/classes.dex => classes.dex

-u参数表示生成的是未签名的安装包,-z及后面的路径表明打包了的资源文件的路径,-f及后面的路径指明了.dex文件的路径,-rf指明了源文件的目录。

(7)使用jdk中的jarsigner对apk安装文件进行签名

签名的目的是保证应用程序的开发者的唯一性,签名需要的东西除了jarsigner工具外还有密钥文件,即.keystore文件,我们这里不产生自己的keystore文件,而是采用Android SDK提供的Debug.keystore文件,其位置是在“我的文档”下的.android目录下。签名的原理及密钥文件的产生等内容在后续的博文中补充。

D:/Java/jdk1.6.0_25/bin>jarsigner -keystore C:/Docume~1/******/.android/debug.keystore -storepass android -keypass android -signedjar C:/Docume~1/******/workspace/HelloAndroid3/bin/Hello3.apk C:/Docume~1/******/workspace/HelloAndroid3/bin/HelloAndroid3.apk androiddebugkey

-keystore及后面的路径指明密钥文件的位置,-storepass是用于密钥库完整性的口令,-keypass是专用密钥的口令,-signedjar及后面的路径指明签完名的apk文件的路径,紧接着的是需要签名的apk的路径,最后面是密钥的别名。debug.keystore的name和passwords信息是在SDK文档中找到的,具体内容如下:

The SDK tools create the debug keystore/key with predetermined names/passwords:

Keystore name: "debug.keystore" Keystore password: "android" Key alias: "androiddebugkey" Key password: "android" CN: "CN=Android Debug,O=Android,C=US"

发表评论 共有条评论
用户名: 密码:
验证码: 匿名发表